Profiles, Projects, and Interests for the UH Community
The Problem: UH Manoā students often spend more time than they need on their assignments and don’t learn the material as effectively as they could. This is because they study alone, without the support of peers.
than they need on their homework and don’t learn the material as effectively as they could, because they study alone and do not leverage the power of face-to-face study groups with peer mentors.
The Solution: Sync’d Study is a web application designed to help UH Manoā students to collaborate, connect, and optimize their study time through peer-organized study sessions. It enables students to easily propose and join study sessions in many different subjects at UH Manoā. By connecting students through both in-person and online study groups, this web application aim to foster a more collaborative and effective learning experience.
Here’s how it works:
User Profiles: Students can sign up to create a profile with basic information, including their name, major, minor (if applicable), and interests. Once logged in, they’ll be directed to their personalized dashboard, which provides a convenient overview of all their study sessions.
Study Session Scheduling: Students can propose face-to-face or online study sessions focused on specific topics (e.g., for ICS 314, “Help on writing my essay on configuration management”) and set a time and location (e.g., 10:30-11:30 AM at Campus Center).
Notifications: Students will receive a notification whenever a new session is proposed, allowing them to choose whether to join or ignore the invitation.
Sync’d Study is developed by a team of ICS students at UH Mānoa: Angela Joy Almeron, Silvia Arjona, Arisa Nakai, and Jaimee Yokoyama. For more information or contributions, visit our GitHub repo.
Our Team Contract.
Sync’d Study is made accessible to everyone through a Vercel deployment. Once a new code or update is pushed to the repository, Vercel automatically handles the building process and rolling out the latest version, minimizing downtime. This approach means that improvements, new features, or bug fixes are quickly made available to everyone using Sync’d Study.
Click here to visit the live application!
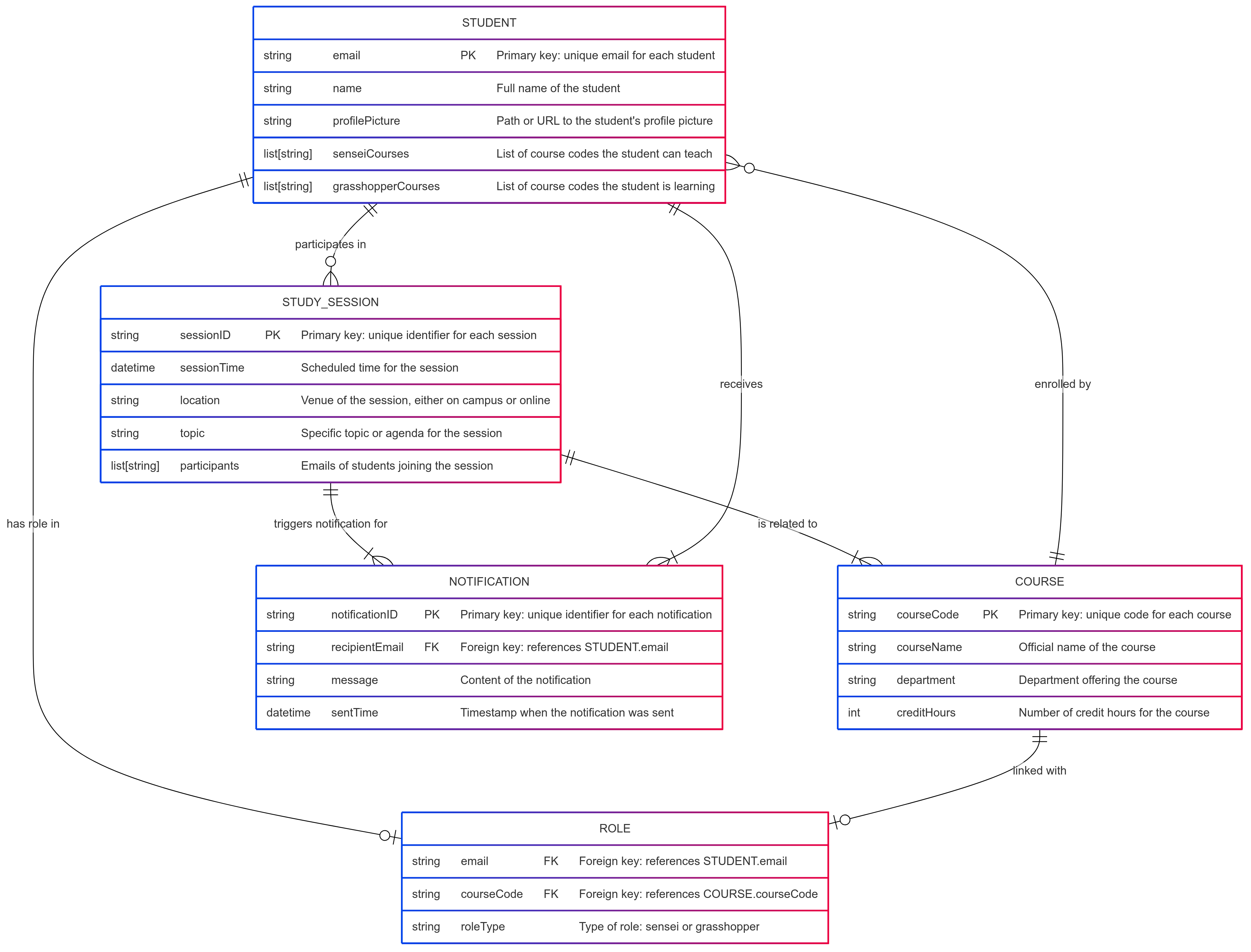
This is an AI-generated Entity-Relationship Diagram that illustrates the core database structure of Sync’d Study, showing how students, courses, roles, study sessions, and notifications are interconnected. It enables features like personalized session matching, role-based course support (sensei or grasshopper), and real-time collaboration through scheduled study sessions and notifications.

This section provides a walkthrough of the Sync’d Study user interface and its capabilities.
The public entry point that welcomes the student to the web application. The top navigation bar in this page guides the student to key sections such as How It Works, Location on Campus, About, and Log-in, making it quick and easy to learn about the platform or get started right away!

After logging in, students are directed straight to the Dashboard page, which displays an overview of their study sessions and other features such as upcoming sessions and to-do lists. The top navigation bar in this page guides the user to key sectionsDashboard, Study Sessions, Leaderboard, Study Spots, and My Profile—so they can easily manage their schedule and profile details:

Admins can monitor user activity, resolve issues, and ensure the space remains safe and supportive. students can also contact admins to report inappropriate behavior, ask for additional help/support, and provide feedback about the web application. Lastly, admins can sign in using their email, password, and a dedicated admin passcode.
Admins can:

Have suggestions or comments? Submit your feedback through our Sync’d Study Feedback Form.
Theressa N. C.
Kaleo T.
Benjamin M.
Janelle R. V.
This section serves as a developer guide for downloading, installing, running, and customizing the Sync’d Study application for personal use or further development.
Before diving into the code, make sure you have the following prerequisites installed (latest versions):
To get started, visit the Sync’d Study project repository. You have two options to set up the project locally:
git clone https://github.com/syncdstudy/syncdstudy.git
cd syncdstudy
Copy the provided .env.example file to .env and fill in the required environment variables:
cp .env.example .env
Ensure you have the correct environment variables for Prisma and Supabase configured.
Next, install the required dependencies:
npm install
This command will install all the necessary packages, including Prisma, Next.js, and React components.
To start the application locally:
npm run dev
The application will be accessible at localhost: 3000
Sync’d Study uses Supabase as its backend database, which is PostgreSQL-compatible with real-time updates and authentication.
Add the following to your .env file:
Run the Prisma migrations to set up the database schema:
npx prisma migrate dev --name init
To seed the database with initial data, use:
npx prisma db seed
To test if the application is working:
Development follows an issue-driven project management process. Tasks are managed using GitHub Projects, with branches per issue and milestones.
The current results of continuous integration via badge: